FAQ
changing line thickness in PostScript files
changing line thickness in PostScript files
Question:
My lines or labels show up with too thin a line when I convert to PostScript plot. How can I make them thicker?
Example:
Note that in PyFerret, the postscript and other graphics output files do not have this problem. In addition, the /THICKNESS qualifier may take any positive value giving much more control over the thickness of plotted lines.
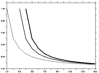
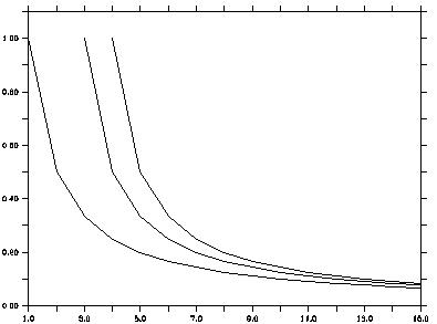
| This plot has three different line thicknesses in Ferret | But when translated to PostScript all the lines look thin |
![]() |
![]() |
Run Ferret to generate a plot, then from the Unix command line translate it to a PostScript plot:
% ferret
yes? SET MODE META
yes? PLOT/THICK=1/COLOR=black/I=1:15/TITLE="Three curves" 1./i
yes? PLOT/THICK=2/COLOR=black/I=1:15/OVER 1./(i-2)
yes? PLOT/THICK=3/COLOR=black/I=1:15/OVER 1./(i-3)
yes? quit
% Fprint -R -o three.ps metafile.plt
three.ps has the thin lines above.
Explanation:
On very high resolution printers (1200 dpi), and some display tools it is difficult for the eye to differentiate single, double, and triple pixel thick lines. They all appear "thin". To solve the problem we need only thicken the lines by more than the normal amount. This can accomplished through modifying the PostScript file (filename.ps) before sending it to the printer or through modifications to the Ferret metafile (filename.plt) before converting it to PostScript with Fprint or gksm2ps.
Some Solutions:
Directly modify the PostScript file
It is possible to directly modify the line thickness in the PostScript file generated by Fprint or gksm2ps. If you read through the first lines of the PostScript file you can find the lw definition, linewidth. In your favorite editor, changing
3000 div setlinewidth to 1000 div setlinewidth
will make ALL the lines in the plot three times thicker, including the text and axes. This will differentiate the three lines, making the plot look like the one on the left above.
Use the following script
Here is a unix shell script, ps_thicken, which will thicken all line widths. To triple all the line widths in a postscript file that was written by Fprint (i.e. gksm2ps)
ps_thicken file.ps 3 > file_thick.ps
#!/bin/csh -f
# Usage: ps_thicken ps_file factor
# Thickens lines in a PostScript file by changing the linewidth macro,
# Result goes to standard output.
# get list of all arguments
set args = ($*)
# if not enough arguments, complain.
if ($#args < 2) then
echo "Usage: ps_thicken ps_file factor"
echo "Thickens all lines in a PostScript file by changing the linewidth macro."
echo "Result goes to standard output."
exit 1
endif
sed -e "s/^\/lw {\(.*\) div setlinewidth/\/lw {$2 mul \1 div setlinewidth/" $1
Work with the metafile
To change only some of the line characteristics, work with the metafile. We have a Unix script called change_widths which you can save, and from the shell, make change_widths executable and apply it to a metafile.
% chmod +x change_widths
% change_widths metafile.plt
Applying the change_widths script to a metafile will have the effect of doubling the thickness of lines generated with PLOT+ pen numbers 7 and 13 (or equivalently /COLOR=BLACK/THICK=2 and /COLOR=BLACK/THICK=3, respectively).
change_widths will result in the new file metafile_thick.plt.
% change_widths metafile.plt
% Fprint -R -o thickplot.ps metafile_thick.plt
Upon converting the metafile to PostScript via Fprint as usual, the result also looks like the plot on the left above.
More on the metafile approach
A similar approach can be used to change the thickness of any of the lines. Look inside the metafile.plt file to see where line thicknesses are set. Find the section near the start of the metafile which lists characteristics of the different numbered lines. A portion of a metafile is listed below. The third column is the line number (1, 7, 13, ...) and the 5th column is line thickness.
. . .
51 29 1 1 1.00000 1
51 29 7 1 2.00000 1 <-- we'll change this line
51 29 13 1 3.00000 1
51 29 2 1 1.00000 2
51 29 8 1 2.00000 2
To double the thickness only of /LINE=7 (the double thick black plotting line), while leaving all other lines unaffected, change
51 29 7 1 2.00000 1 to 51 29 7 1 4.00000 1
The double thickness, "2.00000" is changed to quadruple thickness "4.00000" in the GKS metafile -- then the PostScript is generated as usual.
Even more on the metafile approach
A similar approach can be used to change the thickness of any of the lines. The mapping through which line color and thickness determine the pen number in the metafile can be found in the Ferret Users Guide (Chapter6, sec 1.5.2) . Pens 0-6 are thin (nominal thickness "1.00000"), 7-13 are double (nominal thickness "2.00000"), and 14-20 are triple (nominal thickness "3.00000"). Suppose you want to change /thick=2/color=red (pen 8) from double to triple thick and /thick=3/color=black (pen 14) from triple to 5x. Edit the file or use a Unix shell command, "sed" substitution, to accomplish this.
sed -e "s/51 29 8 1 2.00000/51 29 8 1 3.00000/" -e "s/51 29 14 1 3.00000/51 29 14 1 5.00000/"
Typically one wants to redirect the output to a new file, so the full command becomes
sed -e "as above" metafile.plt > new_metafile.plt


